
555 Timer IC
555 Timer IC
The 555 timer IC is an integrated circuit (chip) used in a variety of timer, pulse generation, and oscillator applications. The ic 555 can be used to provide time delays, as an oscillator, and as a flip-flop element. Derivatives provide up to four timing circuits in one package. These 555 timer ICs are precision timing circuits capable of producing accurate time delays or oscillations.
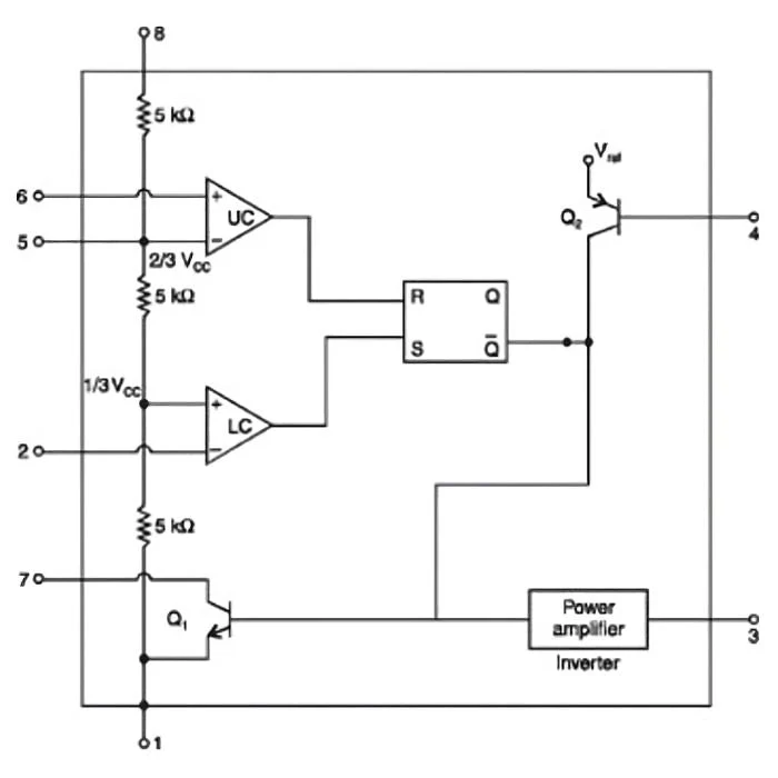
In the time-delay or monostable mode of operation, the timed interval is controlled by a single external resistor and capacitor network. In the astable mode of operation, the frequency and duty cycle can be controlled independently with two external resistors and a single external capacitor. The threshold and trigger levels normally are two-thirds and one-third, respectively, of VCC. These levels can be altered by the use of the control voltage terminal. When the trigger input falls below the trigger level, the flip-flop is set and the output goes high. If the trigger input is above the trigger level and the threshold input is above the threshold level, the flip-flop is reset and the output is low. The reset (RESET) input can override all other inputs and can be used to initiate a new timing cycle. When RESET goes low, the flip-flop is reset and the output goes low. When the output is low, a low-impedance path is provided between discharge (DISCH) and ground. The output circuit is capable of sinking or sourcing current up to 200 mA. The operation is specified for supplies of 5 V to 15 V. With a 5-V supply, output levels are compatible with TTL inputs. The NE555 is characterized for operation from 0°C to 70°C. This is characterized for operation from –40°C to 85°C. The NE555 is characterized for operation over the full military range of –55°C to 125°C. Features of the 555 timers are: Supply voltage between 4.5 and 18 volts. supply current 3 to 6 mA, and a Rise/Fall time of 100 nSec.

IC 555 pin diagram
The IC 555 is used in many circuits, for example, a One-shot pulse generator in Monostable mode as an Oscillator in Astable Mode or in Bistable mode to produce a flip/flop type action. It is also used in many types of other circuits for the achievement of various purposes for instance Pulse Amplitude Modulation (PAM), Pulse Width Modulation (PWM), etc. This IC 555 can be configured to use as a monostable multivibrator, an astable multivibrator. If you want to use this 555 timer ic in your projects, there are a few essential components that are helpful are breadboard or vero board , switch , jumper wires , resistors , capacitors and batteries .
Features:
- Adjustable Duty Cycle.
- Precision timing circuits capable of producing accurate time delays or oscillations.
- Can be configured as a monostable multivibrator, astable multivibrator, or in bistable mode.
- Features a control voltage terminal to alter threshold and trigger levels.
- RESET input for initiating a new timing cycle.
- Rise/Fall time of 100 nSec.
Applications:
- The IC 555 is used for Tone generation.
- It is used to make an alarm circuit.
- They are also used for frequency division applications.
- The IC 555 is used as a relaxation oscillator.
- They are also used in digital counter circuits.
- IC 555 is widely used for electronics projects.
Also check 8 Pin DIP IC Socket Base Adaptor available on the Robocraze website. it is designed for 8-pin integrated circuits (ICs) commonly used in electronic devices like timers, oscillators, and digital logic circuits. The socket has a molded notch for proper orientation, making it easy to insert and remove ICs
Original: $0.09
-67%$0.09
$0.03More Images


555 Timer IC
555 Timer IC
The 555 timer IC is an integrated circuit (chip) used in a variety of timer, pulse generation, and oscillator applications. The ic 555 can be used to provide time delays, as an oscillator, and as a flip-flop element. Derivatives provide up to four timing circuits in one package. These 555 timer ICs are precision timing circuits capable of producing accurate time delays or oscillations.
In the time-delay or monostable mode of operation, the timed interval is controlled by a single external resistor and capacitor network. In the astable mode of operation, the frequency and duty cycle can be controlled independently with two external resistors and a single external capacitor. The threshold and trigger levels normally are two-thirds and one-third, respectively, of VCC. These levels can be altered by the use of the control voltage terminal. When the trigger input falls below the trigger level, the flip-flop is set and the output goes high. If the trigger input is above the trigger level and the threshold input is above the threshold level, the flip-flop is reset and the output is low. The reset (RESET) input can override all other inputs and can be used to initiate a new timing cycle. When RESET goes low, the flip-flop is reset and the output goes low. When the output is low, a low-impedance path is provided between discharge (DISCH) and ground. The output circuit is capable of sinking or sourcing current up to 200 mA. The operation is specified for supplies of 5 V to 15 V. With a 5-V supply, output levels are compatible with TTL inputs. The NE555 is characterized for operation from 0°C to 70°C. This is characterized for operation from –40°C to 85°C. The NE555 is characterized for operation over the full military range of –55°C to 125°C. Features of the 555 timers are: Supply voltage between 4.5 and 18 volts. supply current 3 to 6 mA, and a Rise/Fall time of 100 nSec.

IC 555 pin diagram
The IC 555 is used in many circuits, for example, a One-shot pulse generator in Monostable mode as an Oscillator in Astable Mode or in Bistable mode to produce a flip/flop type action. It is also used in many types of other circuits for the achievement of various purposes for instance Pulse Amplitude Modulation (PAM), Pulse Width Modulation (PWM), etc. This IC 555 can be configured to use as a monostable multivibrator, an astable multivibrator. If you want to use this 555 timer ic in your projects, there are a few essential components that are helpful are breadboard or vero board , switch , jumper wires , resistors , capacitors and batteries .
Features:
- Adjustable Duty Cycle.
- Precision timing circuits capable of producing accurate time delays or oscillations.
- Can be configured as a monostable multivibrator, astable multivibrator, or in bistable mode.
- Features a control voltage terminal to alter threshold and trigger levels.
- RESET input for initiating a new timing cycle.
- Rise/Fall time of 100 nSec.
Applications:
- The IC 555 is used for Tone generation.
- It is used to make an alarm circuit.
- They are also used for frequency division applications.
- The IC 555 is used as a relaxation oscillator.
- They are also used in digital counter circuits.
- IC 555 is widely used for electronics projects.
Also check 8 Pin DIP IC Socket Base Adaptor available on the Robocraze website. it is designed for 8-pin integrated circuits (ICs) commonly used in electronic devices like timers, oscillators, and digital logic circuits. The socket has a molded notch for proper orientation, making it easy to insert and remove ICs
Product Information
Product Information
Shipping & Returns
Shipping & Returns
Description
555 Timer IC
The 555 timer IC is an integrated circuit (chip) used in a variety of timer, pulse generation, and oscillator applications. The ic 555 can be used to provide time delays, as an oscillator, and as a flip-flop element. Derivatives provide up to four timing circuits in one package. These 555 timer ICs are precision timing circuits capable of producing accurate time delays or oscillations.
In the time-delay or monostable mode of operation, the timed interval is controlled by a single external resistor and capacitor network. In the astable mode of operation, the frequency and duty cycle can be controlled independently with two external resistors and a single external capacitor. The threshold and trigger levels normally are two-thirds and one-third, respectively, of VCC. These levels can be altered by the use of the control voltage terminal. When the trigger input falls below the trigger level, the flip-flop is set and the output goes high. If the trigger input is above the trigger level and the threshold input is above the threshold level, the flip-flop is reset and the output is low. The reset (RESET) input can override all other inputs and can be used to initiate a new timing cycle. When RESET goes low, the flip-flop is reset and the output goes low. When the output is low, a low-impedance path is provided between discharge (DISCH) and ground. The output circuit is capable of sinking or sourcing current up to 200 mA. The operation is specified for supplies of 5 V to 15 V. With a 5-V supply, output levels are compatible with TTL inputs. The NE555 is characterized for operation from 0°C to 70°C. This is characterized for operation from –40°C to 85°C. The NE555 is characterized for operation over the full military range of –55°C to 125°C. Features of the 555 timers are: Supply voltage between 4.5 and 18 volts. supply current 3 to 6 mA, and a Rise/Fall time of 100 nSec.

IC 555 pin diagram
The IC 555 is used in many circuits, for example, a One-shot pulse generator in Monostable mode as an Oscillator in Astable Mode or in Bistable mode to produce a flip/flop type action. It is also used in many types of other circuits for the achievement of various purposes for instance Pulse Amplitude Modulation (PAM), Pulse Width Modulation (PWM), etc. This IC 555 can be configured to use as a monostable multivibrator, an astable multivibrator. If you want to use this 555 timer ic in your projects, there are a few essential components that are helpful are breadboard or vero board , switch , jumper wires , resistors , capacitors and batteries .
Features:
- Adjustable Duty Cycle.
- Precision timing circuits capable of producing accurate time delays or oscillations.
- Can be configured as a monostable multivibrator, astable multivibrator, or in bistable mode.
- Features a control voltage terminal to alter threshold and trigger levels.
- RESET input for initiating a new timing cycle.
- Rise/Fall time of 100 nSec.
Applications:
- The IC 555 is used for Tone generation.
- It is used to make an alarm circuit.
- They are also used for frequency division applications.
- The IC 555 is used as a relaxation oscillator.
- They are also used in digital counter circuits.
- IC 555 is widely used for electronics projects.
Also check 8 Pin DIP IC Socket Base Adaptor available on the Robocraze website. it is designed for 8-pin integrated circuits (ICs) commonly used in electronic devices like timers, oscillators, and digital logic circuits. The socket has a molded notch for proper orientation, making it easy to insert and remove ICs





















